Activity
Mon
Wed
Fri
Sun
Apr
May
Jun
Jul
Aug
Sep
Oct
Nov
Dec
Jan
Feb
Mar
What is this?
Less
More

Memberships

AI Automation Society

279.4k members • Free

Tech Snack University

17.3k members • Free

Data and Ai Automations

1.1k members • Free

AI Accelerator

17.7k members • Free

The Agentic Lab

1.5k members • Free

SQL Answers - Data & AI

237 members • Free

Learn Power Apps

2.5k members • Free

Learn Microsoft Fabric

15.8k members • Free

Power Apps Templates

122 members • $25/m

3 contributions to Learn Power Apps
Should i take the job ?
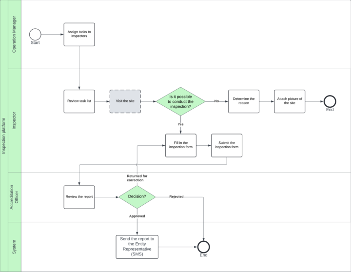
So i have been referred to develop a power app (its essentially a site inspection with some ticketing system elements). The client has provided bpmn swimlane diagram for the work flow, after looking at it and thinking about the approach, part of me feels this is a "big" project and i am doomed to fail as i do not have enough experience. The requirements gathering is not as smooth as i expected and i am scared that the implementation might be a nightmare. So the question, Should i take the job ?
Should i take the job ?
Really good tool for diagramming and ERDs
There are many tools out there that are good. I saw one of my Accelerator students using this tool and it looks amazing. You can install it locally and looks like it is completely free and open source! You can't get better than that! - https://www.drawio.com/ - https://github.com/jgraph - https://dbdiagram.io/ - https://drawsql.app/
Really good tool for diagramming and ERDs
5 likes • Feb '24
https://dbdiagram.io/ is also decent
Current Power Apps
What Power Apps are you currently building and are you having any issues? Let us know...We can all learn from each other.
4 likes • Dec '23
Mini CRM 😞
1-3 of 3
Shehab El-Saghier
2
9points to level up
@tee-rex-9106
Data analyst and power platform enthusiast

Active 10h ago
Joined Oct 6, 2023
ISTP
Powered by