User
Write something
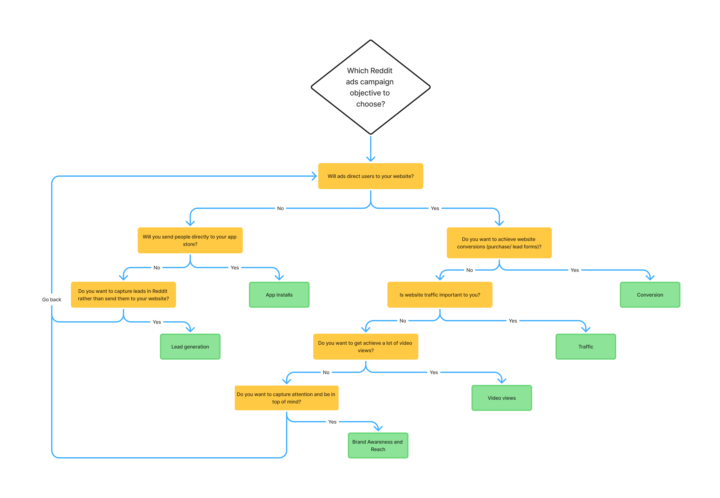
Pinned
Information and little bit extra.
Hello everyone, sorry, was away on a small vacation and forgot about this group. :D First things first - I do cover Reddit Advertising. I do have knowledge and insight regarding organic but I try to stay away from it because 99.9% of people wish to automate reddit organic rather than put in the work. So it's just easier to not get into discussions. I love Reddit and that is why I even made Reddit advertising agency and have heavily invested in #RDDT stocks myself (not a financial advice). FYI I do give out FREE knowledge and 1:1 about your specific questions. Yes, free of charge. What it is in for me - getting feedback from you. Either comment down below or DM me personally.
Find your Ideal Customer Profile on Reddit - For FREE
I have been obsessed with the idea of helping advertisers find their customer on Reddit. The biggest issue i see is simply "not knowing" because there you can target more than 143 thousand subreddits... that is crazy amount of subreddits to check. Luckily for you, i'm building a tool. if you want to know where your customer is located- send me a private message of your website URL and what product you are selling.
0
0
Things I have learned from doing Reddit ads for techy
Client - tech related but skewed towards laptop gamers and tech enthusiasts. Have been working with this client for 2 years, so i have pretty much nailed targeting. Of course, I could optimize further, but right now it sounds like I need to optimize creatives rather than regular - Not all gamers are equal This might be specifically to this client, but because this product is aimed towards laptop gamers, it means that console, phone or even desktop gamers (PCMasterRace FTW) are not equal. That means the targeting needs to be aimed specifically at subreddits which are laptop related. Some of the target subreddits are directly related to laptops, some are brand communities but they are overtaken by laptop users. This means that subreddits like r/pcmasterrace might be fun to target, but they would not be interested in laptop related product. I also chosed only community targeting because 55% (this months data) of the reddit total traffic is from un-registered users, so we know that our target audience will definetely use our target communities for specific laptop related questions. ;) - Each country has different conversion rate This was actually a big game changer. Of course, we'd like to think that product could be sold with the same conversion rate throughout different countries. Sadly this is not the case. I mixed Reddit ads country data with Shopify to cross check the countries with lowest CPA and highest Conversion rate to target people with highest chance of the purchase. I also went with this route, because CPM is different from each country and while the conversion rate might be the same, having ads in US is WAY more expensive than somewhere in Europe (US has about $20 CPM while Europe has like $4). - Memes- great way to start the conversion I have found out that for awareness campaigns memes are awesome to create interest (works for almost any brand). The key is to find out which type of ads perform the best. I'll be honest, I have made dozens of meme ads and only 3-4 have really worked very well.
1
0
Most advertisers don’t lose money because of the platform.
They lose it in a few clicks. Same story across Meta, Google, and now Reddit- wrong idea, wrong concept, wrong targeting… and suddenly you’re burning thousands every month. We’ve seen this before (TikTok and Meta). Now it’s happening again. Swipe through-this is what most advertisers are still missing.
0
0
Why you should not post links to Reddit
Most companies fail on Reddit for one reason: They treat it like other social media channels. Post link → expect sales → get banned. Here’s what actually works: 1. Attribution is broken 📊 Reddit is a black hole of social media People see → search later → buy Dashboard says $0 Bank account says otherwise Track intent, not clicks 2. Your profile is the funnel 🎯 Username = hook Bio = landing page Pinned link = CTA Every comment = passive ad. 3. Help > hype 🤝 Self-promo gets removed. Solving real problems gets rewarded. Make someone money → they come to you. I know this because I have seen this for 15 years. DM me if you are interested in utilizing Reddit for your business.
1-30 of 33
powered by
Reddit Client Acquisition
skool.com/reddit-client-acquisition-8195
Unlock the best social media channel - Reddit. Join to get the latest knowledge, insights and advanced Reddit ad strategies.
Build your own community
Bring people together around your passion and get paid.
Powered by