Activity
Mon
Wed
Fri
Sun
Mar
Apr
May
Jun
Jul
Aug
Sep
Oct
Nov
Dec
Jan
Feb
What is this?
Less
More

Memberships

AI Realism Starter Hub

9.4k members • Free

Blender for Octane (Free)

217 members • Free

2 contributions to Blender for Octane (Free)
Octane Blender
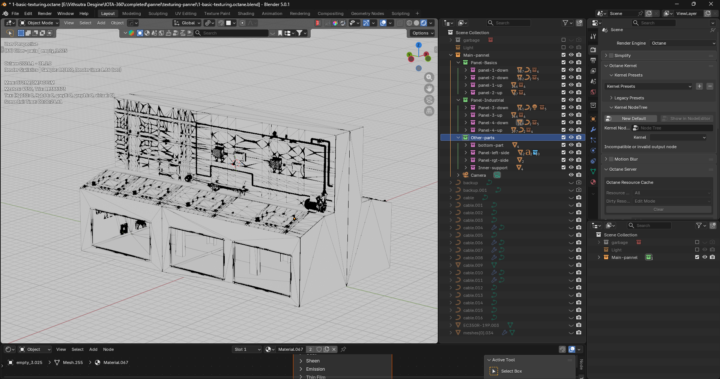
I am facing issue with converting the already existing model which I had modelled and textured in pbr workflow using cycles , as I want to shift to octane it's not showing properly the texture converter is also not their and this is wht I get when I press the render button . So , I want solution for this in detailed please can anyone help me with this .
Octane Blender
1 like • 14d
@Patrick Levar yea but wht those environment is like that I tried to change the world texture it's not getting applied and those mesh lines are visible ....even I used basic conveter and saw ur video tho the texture after converting look exactly same how I shown in the image with mesh lines and that same environment colour .
Update driver issues 😕
If your having driver issues this my help how to clean and install GPU drivers This was posted from one of our members @Emanuele Longo 🙏 https://www.skool.com/blender-for-octane-6039/octane-blender-add-on-2026?p=6ff7ad31
1 like • 15d
Wow
1-2 of 2
Ananth R Kulkarni
1
2points to level up
@akki-kulkd-3497
That's life ⭐

Active 8d ago
Joined Jan 18, 2026